這台終於有機會上14... 有勇者可以上來回報一下更新結果嗎XD https://i.imgur.com/RwRPJyp.jpg
https://i.imgur.com/KH6M3ND.jpg
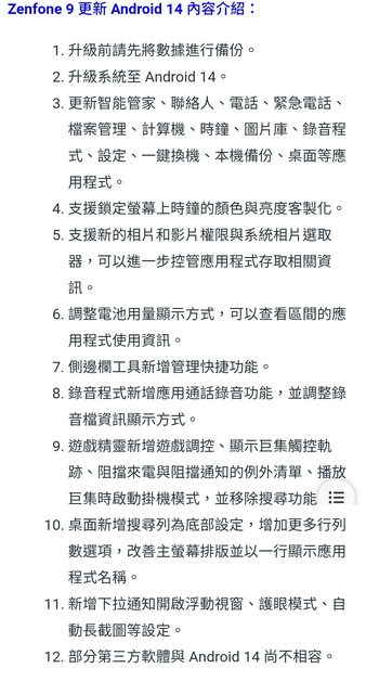
-- ※ 發信站: 批踢踢實業坊(pttweb.org.tw), 來自: 123.194.176.125 (臺灣) ※ 文章網址: https://pttweb.org.tw/MobileComm/M.1709344785.A.0BA
EricLambert : 安卓14目前還有一堆舊app不支援,不建議更新(我rog7 03/02 10:29
EricLambert : 也還在觀望不敢更)。手上rog8是某些app會閃退 03/02 10:29
abc21086999 : 那是App的責任啊,一堆廢物開發商 03/02 10:47
davidlai10 : 昨天更新上去 覺得沒什麼差 03/02 11:14
fu1vu03 : 內測用到現在沒重大bug,google pay跟nfc sim都正常 03/02 11:30
cazo: 亞洲最大包養平台上線了 03/02 11:30
fu1vu03 : ,只是有時候沒通知螢幕也會亮一下 03/02 11:30
mrsbraginsky: 勇者已更新,line可以錄音了,耶!通話跟視訊,手 03/02 11:34
mrsbraginsky: 持或擴音都可以錄,自己跟對方的聲音很清楚喔~好想 03/02 11:34
mrsbraginsky: 知道華碩的工程師是怎麼做到的XD 03/02 11:34
RPHero : 謝謝分享 拋磚引玉一下XD 先自首我是今年才從5Z跳 03/02 11:38
izilo: 包養SD = SugarDaddy? 03/02 11:38
RPHero : 到9的窮苦學生... 而且現在還是在用剛換好電池的5Z 03/02 11:38
RPHero : 捨不得去用9... 03/02 11:38
acould : 東西買來就要用,才值得啦 03/02 11:45
alvistan : 終於有人發了 03/02 11:56
shuhao233 : 把親戚送的水果禮盒.鮑魚罐頭珍藏到快壞掉才拿出來 03/02 11:56
SEDAP: 這個包養網正妹好多 是真的嗎 03/02 11:56
shuhao233 : 吃的主婦阿罵膩。都買了就拿來用吧 03/02 11:56
aa0801aa : 電子產品不用才會壞吧... 03/02 12:06
bunengs : 沒遇到困難 03/02 12:20
qss05 : 我也有一個朋友用iphone se,2代出來怕以後不出了 03/02 12:34
qss05 : ,先買2代,結果3代出來他都還沒用…3代過一年多才 03/02 12:34
TUZom: 真的有這麼多人在找包養 03/02 12:34
qss05 : 打開來用… 03/02 12:34
huangkai : ZF10 升14 使用很OK 03/02 12:40
wanubz9v : 我rog7目前問題遇到自由調整視窗大小會卡住無法調 03/02 12:50
wanubz9v : 整大小 03/02 12:50
Psytoolkid : 14最大問題是電量使用資訊裡的百分比不是使用電量 03/02 13:07
Jiulon: 有人可以分析一下包養平台的差異嗎 03/02 13:07
Psytoolkid : ,而是各app在消耗電量中的佔比,你要知道各app實 03/02 13:07
Psytoolkid : 際耗電多少還要自己用目前消耗電量去乘以那個佔比 03/02 13:07
Psytoolkid : ,這點不能接受的話可以不用升,升了也沒啥差。 不 03/02 13:07
Psytoolkid : 過電量資訊的問題好像是google的android14就改成這 03/02 13:07
Psytoolkid : 樣設計,不知道開發人員在想啥 03/02 13:07
laetuon: 那個包養網人最多XD 03/02 13:07
AstraH : 不管是哪一牌 更新都別衝第一個就對了 03/02 13:38
Mimmature : 一直都是佔比不是嗎 03/02 13:50
Mimmature : 只有電量app才是推算的消耗電量 03/02 13:50
weiye : 已更新,目前沒遇到問題。 03/02 14:26
erichavez : ZF9沒碰到甚麼問題 更新完看到這篇才知道是升14 03/02 14:34
slot365: 我妹上包養網被我發現= = 03/02 14:34
Mengde0399 : 已更新,目前沒遇到問題。 03/02 15:01
losel : LINE可以錄音, 升級值得 03/02 15:17
woshui : google pay nfc ok 03/02 16:10
wattter : Z9 覺得左右滑變得不舒服 03/02 16:52
elpedro : 請問更新安卓14後, line錄音在哪裡可找到呢? 03/02 17:18
colortea: 隔壁桌的人竟然在討論包養... 03/02 17:18
mainsa : ROG 7已更新 目前無感 03/02 17:42
xiaxiawei : 我rog6更新上去 03/02 18:52
xiaxiawei : 有些情況下複製文字會沒辦法更改 03/02 18:52
xiaxiawei : 剪貼簿的工具列出不來 03/02 18:52
cor1os : 窮學生5Z還願意換到9,我只換到gt neo 2,真窮wwww 03/02 19:14
glenber: 樓上是不是被包養 03/02 19:14
Psytoolkid : 32樓,我zen10剛拿還是android13的時候印象是顯示 03/02 19:54
Psytoolkid : 耗電量。是不是顯示佔比很容易看出來。我應該沒記 03/02 19:54
Psytoolkid : 錯 03/02 19:54
m21423 : Ok 目前正常 03/02 20:27
zerozzz7887 : 目前正常 03/02 20:31
Kimbel: 樓下被包養 03/02 20:31
ashaneba : 沒問題窩 03/02 21:35
howshaw : 目前正常 03/02 22:12
kunyununu : 早上更新,目前正常 03/02 22:23
ysy2003 : ZF9不是本來就預期會更新到14嗎? 03/02 22:32
ysy2003 : 不過我觀望中 習慣不先體驗更新 03/02 22:34
tale1890: 現包養都上檯面了嗎 03/02 22:34
ysy2003 : LINE能錄音!這樣是不是升級成ZF10但功能了XD 03/02 22:35
ysy2003 : 華碩工程師其實不差 他們是缺乏資源維護 且不時整 03/02 22:36
ysy2003 : 個team被拆掉 03/02 22:36
yoriko6406 : 剛升 無感 03/03 06:41
yoriko6406 : 不過按照計畫,zf9升到14就是最後一代了 03/03 06:53
waterway: 在包養網遇到朋友= = 03/03 06:53
yoriko6406 : 沒機會摸到15 03/03 06:53
jasperhai : 可以程式錄音了 讚! 03/03 07:02
SHENG2014 : 窮學生有多餘的錢去買新手機不用卻還繼續用舊手機 03/03 11:41
aladdin1212 : 好讚 03/03 16:24
lpb : 笑死,我今早起床才發現更新成14了,才想起之前好像 03/03 20:22
mark1888: 問卦:有包養SD的卦嗎 03/03 20:22
lpb : 開了自動更新XD 03/03 20:22
lpb : 目前使用都沒問題就是了... 03/03 20:22
Purin777 : 所有搜尋欄改到下方的設置都給好評 03/03 21:23
q5884088 : LINE錄音從錄音程式app進設定,應用通話設定就有了 03/03 21:37
q5884088 : ,除了LINE還有What's app跟Wechat也能錄 03/03 21:37
Quaranta: 隔壁桌好像是包養SD在見面XD 03/03 21:37
cutejojocat : ASUS的等一個禮拜試水溫吧 03/03 22:31
musiker : 今天更新後通知聲音變超大聲,不知道怎麼調整,有 03/04 21:20
musiker : 人有一樣的情形嗎 03/04 21:20
musiker : 沒事,一推文就找到調整的地方了 03/04 21:23