作者BlueBird5566 (賴神粉意見領袖)
標題[情報] 2892 第一金 公告除權息基準日
時間2023-07-27 15:59:49
1. 標題:
2. 來源: 公開資訊觀測站 (公司名、網站名)
3. 網址:
https://reurl.cc/51Q46q (請善用縮網址工
具)
4. 內文:
https://i.imgur.com/2WvrEmR.png
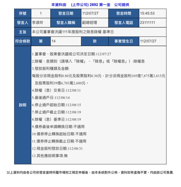
說明
1.董事會、股東會決議或公司決定日期:112/07/27
2.除權、息類別(請填入「除權」、「除息」或「除權息」):除權息
3.發放股利種類及金額:
每股分派
現金股利0.80元及
股票股利0.30元,計分派現金股利105億7,875萬3,815元
及股票股利39億6,703萬2,680元。
4.除權(息)交易日:
112/08/11
5.最後過戶日:112/08/14
6.停止過戶起始日期:112/08/15
7.停止過戶截止日期:112/08/19
8.除權(息)基準日:112/08/19
9.債券最後申請轉換日期:不適用
10.債券停止轉換起始日期:不適用
11.債券停止轉換截止日期:不適用
12.現金股利發放日期:112/08/31
13.其他應敘明事項:無
--
※ 發信站: 批踢踢實業坊(pttweb.org.tw), 來自: 111.71.213.68 (臺灣)
※ 文章網址: https://pttweb.org.tw/Stock/M.1690444791.A.750
推 Skydier : good 07/27 16:00
推 richardc277 : 臺企銀還沒有公佈 07/27 16:03
推 vul4c04u4 : 第一金穩的發麻 07/27 16:03
推 laepi : 終於公布了 07/27 16:04
推 qscxz : 兩個禮拜以後~ 07/27 16:06
推 yes500: 我妹上包養網被我發現= = 07/27 16:06 推 yigune : 棄嬰到底是要多慢 07/27 16:07
推 kausan : 棄嬰賺這麼多發個錢龜龜毛毛 真的小氣 07/27 16:09
推 pqpqpqpq : 垃圾華南咧 07/27 16:13
推 Lovemayling : 謝謝第一金 07/27 16:14
噓 Sana : 爽!!! 07/27 16:29
推 alexantiy: 隔壁桌的人竟然在討論包養... 07/27 16:29 推 wakaura : 華南呢? 07/27 16:45
推 square : 舒服~~~我的愛股 07/27 17:46
推 komorin : 棄嬰100塊也在拖,不知道在幹嘛 07/27 18:09
推 jax2013 : 買第一得第一 07/27 23:45
推 RanceTsai : 超穩金 07/28 02:30
推 sowrey: 樓上是不是被包養 07/28 02:30 推 Chikarable : 才1.1 下去! 07/28 04:50