作者ruye ( )
標題[資訊] 台中樂成宮112年寫生繪畫比賽
時間2023-08-18 12:03:10
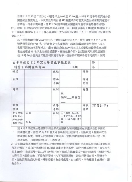
台中樂成宮112年寫生繪畫比賽
https://www.facebook.com/li.an168?locale=zh_TW
https://i.imgur.com/qOuLNF4.jpg
https://i.imgur.com/LpvF205.jpg
https://i.imgur.com/LB2y0jU.jpg

活動簡介:
關心和鼓勵身障礙者的繪畫潛能發揮,讓更多身心障礙者走出家庭,迎向光明融人社會,充
分發揮自己的繪畫才能,展現自己個人的魅力,樂成宮全體人員積極籌辦本活動,以媽祖的
慈悲為懷,協助身心障礙者自立自強,透過本次活動藉拋磚引玉,期盼能引起社會大眾共鳴
,給子友善無障礙環境,使身心障礙人士順利參加戶外活動、展現藝術繪晝才藝,社會更溫
馨美滿。
參賽資格:
一般組:
成年組;18歲含 18歲以上人士。
青年組18歲以下人士。
身心障礙組:
青少年組:26歲以下人士。
成年組;26歲含26歲以上人士。
徵件期間:
2023-08-17 15:00 至 2023-10-07 09:00
活動時程:
日期:112年10月7日(六)
時間:早上9.:00至 12:00(周六)8時 50分準時報到處分發圖畫紙至發完為止,本次開放如
有自備 4K 圖畫紙,亦可當天拿空白紙來報到處蓋本會章後,再拿去線場畫,請 12:30 前
準時繳回圖畫紙,未蓋章或逾時者不受理。
地點:台中樂成宫台中市東區旱溪路 48號
報名方式:
當天報到或提早繳件(限身心障礙者,請務必用本會提供圖紙),詳見附件報名表。
活動獎勵:
特優 2500 元4名
優選1000 元各4名
佳作500元4名
入選獎狀與獎品約 5~15名,評審獎2~4 名頒獎狀。
評審規範
評審:聘任專家人土評選
評審結果:公佈成績日期,112年10月30日本社網路公布,得獎者並專函通知,如有異疑,
以本會籌備會決定為準。
注意事項
1.要用本次活動圖繪紙親畫,不得請人代筆與違反規定者,或提早繳件與通期繳件者不收,
並取消資格,收回獎狀獎金,不再補發。
2.身心障礙者憑殘障手冊可""提早4 週""到樂成宮台中樂成宫(台中市東區旱溪路 48號服務
台簽名領取),或自行選用相同 4K 圖畫紙畫完寄回本會,請勿抄襲或模仿等,畫完可先寄
本會(台中市北區雙十路二段139號7摟5 號)或在比賽當收件截止前繳回,逾期不列入比賽項
目。
3.繳件完後,不論有否得獎,均不再退回原作,請自行拷貝存檔,得獎者作品,自動放棄先
訴抗辯權,轉贈授權本會全權處理,自由使用,所有權屬本會所有,謝謝合作。
相關單位
主辦單位:台中市身心障礙藝術發展協會
協辦單位:台中樂成宫
聯絡方式
主辦單位:台中市身心障礙藝術發展協會
聯絡人:台中市身心障礙藝術發展協會
聯絡人信箱:
[email protected]
聯絡電話:04 2237 2220
https://www.youtube.com/watch?v=HGgDCFa6hpM
--
※ 發信站: 批踢踢實業坊(pttweb.org.tw), 來自: 112.78.93.51 (臺灣)
※ 文章網址: https://pttweb.org.tw/TaichungBun/M.1692331392.A.5CA
推 hedgehogs : 推 08/18 12:29
推 luann : 推 08/18 15:14
推 Roundb : 請問是樂還是樂 08/18 17:39