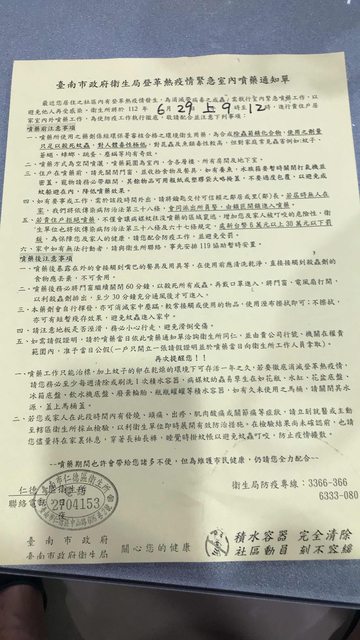
https://i.imgur.com/QmWfKWt.jpeg
今天下午貼單,明天早上噴藥,人不在家會有員警配鎖匠開門。 拒絕噴藥罰6~30萬。 登革熱已經這麼嚴重了嗎? ----- Sent from MeowPtt on my iPhone -- ※ 發信站: 批踢踢實業坊(pttweb.org.tw), 來自: 111.255.49.74 (臺灣) ※ 文章網址: https://pttweb.org.tw/Tainan/M.1687959771.A.986
CTV215: 南區我家這邊明天下午2-5點也通知要噴藥了= = 06/28 21:46
violinal: 這代表您的鄰近已經確診,蚊子可能帶著病毒到你家了, 06/28 21:46
violinal: 趕緊噴藥保命要緊 06/28 21:46
jameshcm: 大概仁德區衛生局員工有人中標吧? 06/28 21:49
jameshcm: 等等我好像會錯意了,請忽略 06/28 21:49
Jiulon: 有錢人為啥都想包養 06/28 21:49
sequence: 仁德區有50幾例了吧 是最嚴重的 06/28 21:52
starport: 很簡單 因為仁德是熱區 現在不處理好就會重演賴的窘境 06/28 21:53
starport: 功德會再一次叫市長站起來 06/28 21:53
fup4m: 上禮拜六安南區已經有先噴藥了,這次感覺比較謹慎 06/28 22:02
psycheblast: 快去買養生膠帶把家裡面貼一貼 06/28 22:15
laetuon: 有錢人為啥都想包養 06/28 22:15
tnit: 辛苦了,謹慎一些 06/28 22:21
viky59: 表示離你家50m有人中標 06/28 22:24
batis: 怕 離仁德很近 06/28 22:35
howban: 遇到高官或是大尾的黑道還敢進去噴嗎 06/28 22:42
manuol: 對啊 新聞都不報 06/28 22:47
slot365: 亞洲最大包養網上線啦 06/28 22:47
gg86300: 這比搜索票好用(? 06/28 22:55
azcookie: 辛苦了 06/28 22:59
chisestar: 東區靠南紡家裡已噴過+1 06/28 23:04
O10lOl01O: 因為囤物仔太多了!我爸就是! 06/28 23:05
tedyen: 與其抱怨這個還不如趕快去小北買養生膠帶貼一貼 不然後續 06/28 23:07
colortea: 我哥上包養網被我抓包.. 06/28 23:07
tedyen: 清掃才是惡夢 是說噴藥也有好處啦 家裡小強會消失半年XD 06/28 23:07
xdbx: 很嚴重阿 登革熱不快擋住會倍數成長的 06/28 23:20
minoru04: 6 7年前就是這麼嚴重啊 06/28 23:24
wujet09100: 不能讓民眾自己放水煙就好了嗎 平常也會放效果好的 不 06/28 23:29
wujet09100: 過對蚊子效果還真不確定因為基本不開窗房間就沒有蚊子 06/28 23:29
glenber: 有人包養過洋鬼子嗎 06/28 23:29
wujet09100: 只有蟑螂 但看水煙的成份也是除蟲菊 06/28 23:29
minoru04: 每個人都會自主清潔環境還需要噴藥嗎 06/28 23:32
saedn: 我家不開門窗也有蚊子 QQ 之前問說噴過藥不給噴藥 06/28 23:39
O10lOl01O: 希望那些囤物仔趕快得到登革熱掛掉 06/28 23:43
nextbit: https://cdcdengue.azurewebsites.net/TimeMap.aspx#map 06/28 23:49
Kimbel: 有錢人為啥都想包養 06/28 23:49
nextbit: 明明有資訊可以查,都不公告可以查詢 06/28 23:49
nextbit: https://cdcdengue.azurewebsites.net/DengueCluster.as 06/28 23:50
nextbit: px 06/28 23:50
clamp731322: 請問一樓是南區哪裡要噴?(抖 06/29 00:03
iam0718: 家裡有水族寵的比較麻煩 06/29 00:04
tale1890: 有人被洋鬼子包養過嗎 06/29 00:04
shrimpya: 東區靠仁德,今天強制噴藥 06/29 00:12
neo5277: !!!!!!!! 06/29 00:45
jackloutter: 囤積症~ 06/29 01:28
cvsi04236: 好可怕人民沒有選擇權 一切都是為你好 06/29 05:39
a96316: 防疫還選擇權勒 你家不噴是特權? 06/29 06:36
waterway: 到底要多有錢才會想包養 06/29 06:36
rabbitcake: 謝謝30樓的登革熱地圖 06/29 07:28
ula0806: 表示你家附近有人中了,去買養生膠帶把家具蓋一下吧,不 06/29 09:33
ula0806: 然會清到心累 06/29 09:33
sky7338: 遲早要噴的,2015那次被嚇到 06/29 10:15
juicyfruit: 嗚嗚蚊子真的好煩 06/29 10:50
mark1888: 閨蜜上包養網還推薦我... 06/29 10:50
qqwweerrqq: 怎不提早噴… 預防勝於治療 06/29 10:55
jameshcm: 清除積水容器,讓蚊子沒地方產卵繁殖才是正途 06/29 11:09
mmmmmmmmmmmm: 就不要噴阿,到時候得登革熱不要叫就好 06/29 11:10
batis: 慘了 看了地圖發現附近很嚴重... 06/29 15:04
qq204: 二空... 好像完全不意外 06/29 16:47
Quaranta: 包養? 06/29 16:47