作者geige ()
標題Re: [閒聊] 會看不起不認真讀書的人嗎?
時間2024-05-13 17:08:55
※ 引述《SkankHunt42 (凱子爸)》之銘言:
: ※ 引述《secretfly (乂o賈霸死鬼o乂(Jquery))》之銘言:
: : 他透露他真的很看不起不努力的人
: : 道別前要我好好珍惜人生
: : 否則未來可能沒辦法想見
: : (她指的是他會邁向上流社會,而我持續在低端下層掙扎….)
: : 是不是厲害的人都看不起軟爛的人?
: 底層要進入上流階層的方法只有兩種:
: 1. 結婚
: 2. 投胎
: 3. all in一次豪賭,沒賭中直接接著2
: 結婚就是你要找到某某千金或某某大少爺,想辦法低聲下氣取得他們家族認同
: (不過名門望族也會要求門當戶對,所以這只能看你夠不夠帥/漂亮),第二個
: 方法就是投胎
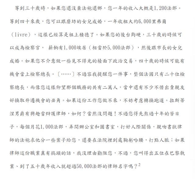
: 以下是二十一世紀資本論引述法國小說《高老頭》的一段,拉斯蒂涅在小說中
: 是一個從外省到巴黎攻讀法律、頗具企圖心的青年,而以下則是書中角色沃德
: 林想要唆使拉斯蒂涅謀殺取得遺產時的說詞
: https://i.imgur.com/XH6nh0i.png
: 大意是就算拉斯蒂涅再會讀書再優秀,他頂多只能成為中產階級的一份子,一
: 生也無法成為大富大貴的上流人士
: 十九世紀的小說描述的巴黎財富結構,仍然可以套用到二十一世紀的台灣
: 普通人真的不用幻想在台灣可以靠自己打拚就擠進上流社會,作個小中產就很了
: 不起了
我以為讀書算是相對公平的
但是發現也未必
因為智商是天生的吧
數學不好智商也就普通了。數學好是天生的,努力很有限
數學不好=讀文組=低薪
愛因斯坦來台灣也考不上醫學系,因為他是數學物理科目強其他科目也不算特別突出
我以為讀書已經比較公平了,其實未必
當然家裡有錢送你當波波也稱不上公平了
反倒是一開始就不會讀書去當兵存錢還是提早賺錢還賺比較快
-----
Sent from JPTT on my iPhone
--
※ 發信站: 批踢踢實業坊(pttweb.org.tw), 來自: 27.247.71.194 (臺灣)
※ 文章網址: https://pttweb.org.tw/WomenTalk/M.1715591337.A.67C