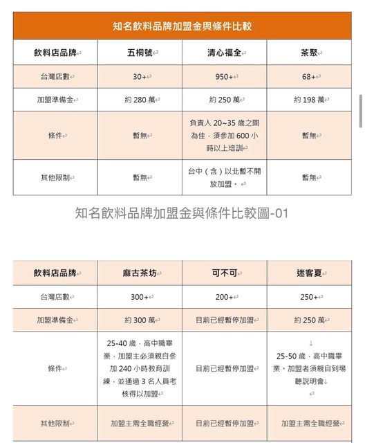
前陣子經過附近的得正 一沐日 五桐號 冷冷清清 小貓兩三隻 沒到門口羅雀 但人真的少 隨到隨點那種 對比一年前開幕的盛況 實在是風光不再 再看看加盟的費用 https://i.imgur.com/b5xOqpk.jpeg
https://i.imgur.com/kwUXqt0.jpeg
還有後續租金跟水電 人事費用 真的能再開幕初期人潮蜜月期 就賺得回來嗎? 感覺常常沒幾年就收了... 閒聊看看 -- ※ 發信站: 批踢踢實業坊(pttweb.org.tw), 來自: 27.53.131.68 (臺灣) ※ 文章網址: https://pttweb.org.tw/WomenTalk/M.1732333644.A.D5D
sdamel : 用算的都嘛要多美滿有多美滿,結果 42.78.3.92 11/23 12:05
sdamel : 至少×2把 42.78.3.92 11/23 12:05
Nemophila : 看有無辦公室午茶的穩定客源 180.217.64.29 11/23 12:19
layaltw : 那也不能太難喝 要有話題 101.10.14.124 11/23 12:36
forevernew : 如果開在工業區的話,飲料都是百杯 114.40.50.215 11/23 12:46
forevernew : 在叫的 114.40.50.215 11/23 12:46
beams156 : 工業區感覺要俗擱大碗那種才有生意 114.44.54.89 11/23 14:42
LuciusMalfoy: 哪邊的一木日沒有人!? 1.169.108.166 11/23 16:10