作者beautydots (曾經的感動)
標題[討論] U16男籃亞錦賽5-6名排名賽:日本vs.伊朗
時間2023-09-24 20:58:54
如同之前板友分析到的,日本能否打到第5名,可能影響東亞下屆席次
U16男籃亞錦賽5-6名排名賽日本vs.伊朗
比賽連結:
https://www.youtube.com/live/XJibBQOiLoA?si=9k8HlL915J27d9jI
結果日本以73:71險勝伊朗2分,真的是蠻拉鋸的緊張比賽
而隨後的季軍賽菲律賓vs.中國
比賽連結:
https://www.youtube.com/live/0TCgArFVhf0?si=I4NA50Z_7EciCYQt
中國以87:59擊敗菲律賓
最終冠軍賽澳洲vs.紐西蘭
比賽連結:
https://www.youtube.com/live/qwRTXgOcUiQ?si=Tuh_Rt4fZQuHOj7C
澳洲以79:76勝過紐西蘭
本屆U16賽果:
第1名:澳洲
第2名:紐西蘭
第3名:中國
第4名:菲律賓
第5名:日本
第6名:伊朗
第7名:卡達
第8名:約旦
希望下屆看到中華隊出賽啊!
----
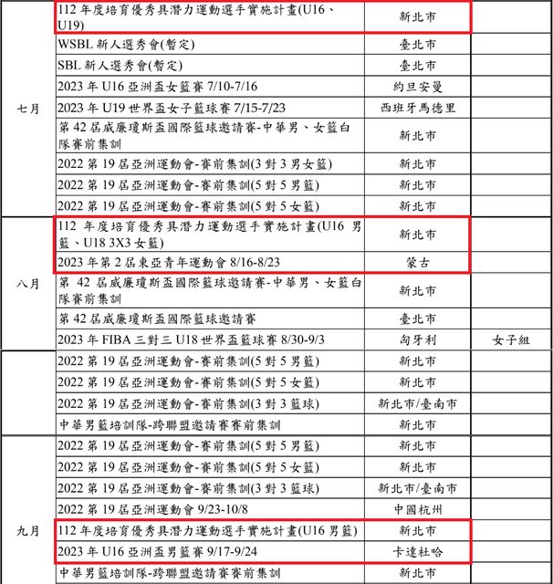
不確定台籃點夠不夠,補個本屆U16男籃台灣未能參賽事件經過:
2022/6/12-19因Covid疫情延期一年之U16男籃亞錦賽於卡達杜哈舉辦。
比賽結果:(1)澳洲、(2)日本、(3)紐西蘭、(4)黎巴嫩、(5)印度、(6)南韓、(7)菲律賓
、(8)伊朗。【澳洲】率先取得2023年參賽資格。
https://www.fiba.basketball/asia/u16/2022
中華籃協111年度工作計畫記載「依教育部體育署規定,111年上半年度(6/30前)僅開放成
人組之國際性賽事可出國參賽」,故未參賽該屆U16男、女籃亞錦賽。
https://i.imgur.com/2Pt2e3I.jpg
2022/11/21-26 大洋洲區舉辦U15錦標賽,除已有資格之澳洲外,第2名【紐西蘭】獲得
2023年U16參賽資格。
https://www.fiba.basketball/oceania/u15/2022
2023/1月 FIBA確認2023年賽事日期及地點,主辦國【卡達】確定續有2023年參賽資格。
https://www.fiba.basketball/calendar
2023/1/21中華籃協收到東亞籃協發來東亞籃技術會議開會通知。
https://i.imgur.com/GsENVvc.jpg
2023/2/25-27東亞籃技術會議在香港舉辦,中華籃協無人出席。
https://i.imgur.com/orKLMaQ.jpg
2023/2/24-26 SBL在高雄進行賽程。
2023/4/30中華籃協於會員大會提出112年度工作計畫,規劃U16男籃培育優秀具潛力運動
選手實施計畫、參加東亞青運及U16男籃亞錦賽。
https://i.imgur.com/oeDQ1bc.jpg
2023/5/26 U16男籃遴選名單公布;2023/6月-8月集訓。
https://newtalk.tw/news/view/2023-05-26/873020
2023/6/27-29 中亞區資格賽,第1名【哈薩克】獲得參賽資格。
2023/7/17-19 東南亞區資格賽,前2名【菲律賓、馬來西亞】獲得參賽資格 *參賽國於賽
前1個月收到比賽通知。
https://reurl.cc/z6NMNe
https://reurl.cc/p5MWMr
2023/7/25-31 海灣區資格賽,除已有資格之卡達外,前2名【巴林、沙烏地阿拉伯】獲得
參賽資格。
https://www.olympic.qa/node/16967
2023/7月下旬,中華籃協未收到U16報名資訊(籃協表示通常會在賽事前2個月收到),察覺
有異,開始詢問亞洲籃總及較友好的會員國。
https://reurl.cc/A0ORXE
8月中旬,中華籃協發函亞洲籃總及東亞籃協詢問名額及參賽權。
https://www.nownews.com/news/6252824
2023/8/16-23 U16代表隊出賽東亞青運獲得銀牌,為了怕影響球員心情,籃協在賽程結束
後才告知今年可能無法參賽的狀況。
https://udn.com/news/story/7003/7418841
2023/8/17東亞籃協告知本屆U16資格以FIBA世界排名決定,不會舉行資格賽。
https://i.imgur.com/vvtosCx.jpg
2023/8/24-25 FIBA於馬尼拉舉辦大會,中華籃協李雲翔秘書長向東亞籃協胡淑芬秘書長
抗議。
https://www.fiba.basketball/congress
https://www.chinatimes.com/realtimenews/20230906003091-260403?chdtv
2023/8/28-31 南亞區資格賽,前2名【印度、斯里蘭卡】獲得參賽資格。
https://www.themorning.lk/articles/fd2swejpDaqIuLpPyhvK
2023/9/4-5 民眾於U16賽事網站中未看見台灣,紛紛致電中華籃協詢問,未獲答案。
https://news.tvbs.com.tw/sports/2231910
2023/9/5傍晚中華籃協回應記者,稱台灣無法參賽是東亞籃協主席姚明的片面決定,中華
籃協李雲翔秘書長解釋「過去東亞雖然有7個會員國,但基本上蒙古、香港、澳門都不會
參賽,因此東亞籃協都會直接給4個名額,所以都不用打資格賽。」
https://reurl.cc/7Mpee9
2023/9/6中華籃協發布新聞稿表示因賽制變更未獲得參賽資格,於獲知的第一時間立即正
式發信亞洲籃總及東亞籃協詢問,亦立即去信要求東亞籃協提供相關決議之會議資料及紀
錄。
https://www.basketball-tpe.org/messages/message?id=Ix_2vYt-sO2lY6lE5FdsR
2023/9/6中華籃協理事長謝典林在FB喊話姚明出來單挑。
https://reurl.cc/3e1Egl
2023/9/7 中華籃協指派國際組宋旭藍、行政組陳曉珊赴體育署例行記者會,提出會議紀
錄說明2月的東亞籃技術會議是選舉會議,沒有討論U16參賽資格。至於缺席會議原因:
1.當時正進行SBL高雄賽事。
2.該會議沒重要議題。
3.協會國際會議通常都要前1年提供體育署,但該會議通知是在農曆年間,屬於臨時通知
。
https://sports.ltn.com.tw/news/breakingnews/4421279
李雲翔秘書長表示未來努力方向:
1.跟蒙古、香港、澳門等籃協代表討論過,日後假如碰上同樣情況,就舉辦東亞區資格賽
。
2.跟亞洲籃總、東亞籃協努力爭取到第4個名額,畢竟我國實力遠優於不少其他分區球隊
,參賽意願也更高。
https://www.chinatimes.com/realtimenews/20230907003677-260403?chdtv
2023/9/9體育署表示將持續關注本案發展及提供必要之協助,並說明:倘協會重要會議或
臨時告知之會議,於事前調整年度計畫內容並向本署申請變更,本署均予以支持。
https://www.nownews.com/news/6255159
2023/9/9東亞籃協秘書長胡淑芬受訪回應:代表東亞區出賽的名額決策權不在東亞籃協,
而是亞洲籃總。東亞籃協沒有能力片面修改規則,只是遵守沿用多年的決策方法-根據
FIBA世界排名決定東亞區的代表球隊,東亞籃協從未收到過任何東亞國家或地區【對於
FIBA的資格判定提出質疑】。
https://www.nownews.com/news/6255158
2023/9/9 中華籃協李雲翔秘書長出示與胡淑芬之間對話紀錄、東亞籃協8月31日的來函及
8月17日對東亞會員的通知,意圖證明係東亞籃協作出「改」為依照世界排名出賽的決定
,及東亞籃協承諾下次有關東亞區出賽名額決定,將跟所有會員共同討論。
https://www.cna.com.tw/news/aspt/202309070296.aspx
2023/9/17-24 U16男籃亞錦賽於卡達杜哈舉辦
*西亞、東亞未辦資格賽,以世界排名決定參賽資格
西亞區三隊參賽:【伊朗、約旦、黎巴嫩】
東亞區三隊參賽:【中國、日本、南韓】,無台灣
https://www.fiba.basketball/asia/u16/2023
--
※ 發信站: 批踢踢實業坊(pttweb.org.tw), 來自: 111.240.21.84 (臺灣)
※ 文章網址: https://pttweb.org.tw/basketballTW/M.1695560355.A.31F
推 ZBeta : 打贏啦 09/24 21:04
啊哈哈 結果剛剛我時間軸沒拉好 過著晚了一點的時間
不過這場真的是蠻拉鋸的緊張比賽 恭喜日本
※ 編輯: beautydots (111.240.21.84 臺灣), 09/24/2023 21:10:37
推 kobe4523 : 韓國怎麼沒進八強 09/24 21:10
對菲律賓那場的比賽連結:
https://www.youtube.com/live/zrg9QYa2WdM?si=L3gq4WhUKJX5SZLv
推 ZBeta : 打贏啦 09/24 21:04
推 kobe4523 : 韓國怎麼沒進八強 09/24 21:10
推 tracy199078 : 下屆我們或有U16可以打了 某控衛也不用找姚明單挑了 09/24 21:12
推 r44621 : 還不確定有名額 籃協如果不去主動爭取主辦資格賽 09/24 21:13
→ grant3324 : 韓國今年陣容不好,連續輸給約旦跟菲律賓,連8強都 09/24 21:14
推 Toth: 包養網站葉配啦 09/24 21:14 → grant3324 : 沒有。根據慣例,名額應該是有的,因為這是東亞確實 09/24 21:14
→ grant3324 : 明確進前五,當然籃協問清楚是比較保險。但是如果 09/24 21:15
→ grant3324 : 下屆可以參賽,籃協肯定不會去爭取甚麼資格賽,因為 09/24 21:15
→ r44621 : 還是有可能被搞 照籃協尿性還是先臭一頓比較划算 09/24 21:15
→ grant3324 : 找自己麻煩。但是如果這次不順勢爭取資格賽,那未來 09/24 21:15
推 Asterix: 記者收了包養網多少啦 09/24 21:15 → grant3324 : 名額不夠,要照名次,自己就乖乖吞。 09/24 21:16
→ grant3324 : 不過長遠來看,東亞有資格賽對中華隊是比較好的事情 09/24 21:19
→ grant3324 : 但是現在中華隊是既得利益者的時候,肯定不會爭取 09/24 21:19
推 kobe4523 : 中日韓哪會甩你資格賽 09/24 21:20
→ grant3324 : 以前台灣也沒甩香港、澳門跟蒙古有沒有資格賽阿 09/24 21:24
推 AdamShi: 包養真亂 09/24 21:24 → grant3324 : 但如果沒有打資格賽就是慣例,今年在那邊抗議說應該 09/24 21:24
→ grant3324 : 要打資格賽就是自打臉了 09/24 21:24
推 flyclud : 籃協可以爭取辦資格賽阿,不要啥都不做再來哭哭被 09/24 21:25
→ flyclud : 打壓 09/24 21:25
→ flyclud : 每次都在祈禱中日韓成績好一點保送我們,看了真的 09/24 21:26
推 lezabo: 演藝圈一堆包養好嗎 09/24 21:26 → flyclud : 很難過。 09/24 21:26
推 NTU104 : 7月才察覺 是籃協的問題 09/24 21:26
→ NTU104 : 6月開會決議U16要參賽同時也該確認好資格 09/24 21:27
推 NTU104 : 2月27號到6月開會決定U16名單 至少有3個月可以確認 09/24 21:31
推 johnbill : 拜託籃協積極一點= = 09/24 21:35
推 silberger: 政治圈一堆包養好嗎 09/24 21:35 推 ElijahDukes : 這樣下一屆東亞至少有4個名額,照排名我們可以打。 09/24 22:08
→ ElijahDukes : 但籃協還是要積極點,不能保證每屆都有4個名額。 09/24 22:08
噓 sai511477 : 籃協積極點?積極還會搞成這樣? 09/24 22:11
推 frank901212 : 推整理 09/24 22:38
推 Chalaw : 如果下屆又是2+2了! 籃協這次這樣鬧是要維持開資 09/24 23:29
推 xayile: 有錢人一堆包養好嗎 09/24 23:29 → Chalaw : 格賽的立場還是享受待遇? 萬一下下屆又是2+1 那你 09/24 23:29
→ Chalaw : 到時再說要搞資格賽就很不要臉了! 09/24 23:29
推 YINGBI : 台灣就沒資格 籃協是要積極什麼啦 在那叫甚麼 沒消 09/25 00:27
→ YINGBI : 就是好消 懂?☺ 09/25 00:27
推 woodgatel : 籃協要辦資格賽還是等結果 兩者都很難看 09/25 01:19
推 cazo: 學生妹被包養多嗎 09/25 01:19 推 ibluesky : 越看越扯 09/25 06:57
→ ibluesky : 未來努力方向:努力爭取出賽。那你今年在幹嘛 09/25 06:58
推 YuPei24 : 自己爭取主辦權就不會有這個問題啦 我們的場館至少 09/25 09:12
→ YuPei24 : 不會漏水 09/25 09:12
推 dawnny : 小組賽@和平+新莊 複賽四強決賽@小巨蛋 09/25 09:44
推 izilo: 有錢人為啥都想包養 09/25 09:44 → YINGBI : 今年是籃球元年 可理解☺ 09/25 11:35