首先我很尊重莊瑞雄會長替台籃做的事,但我覺得這件事值得大家探討 https://tpbl.basketball/TPBL%E8%B3%BD%E5%8B%99%E8%A6%8F%E7%AB%A0.pdf https://i.imgur.com/TjbiTRA.png https://i.imgur.com/PvHwBuk.png
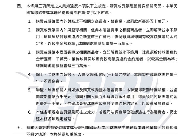
根據TPBL的賽務規章 「聯盟、球團相關人員均不得購買或受讓運動博弈相關商品。」 莊瑞雄的質詢 https://ivod.ly.gov.tw/Play/Clip/1M/155482 (立法院議事轉播) https://streamable.com/wbujnt 我身邊有很多人都在賭博,如果是來賭這個運彩也還好,可是你知道都是賭什麼嗎? 是賭非法的,就是一般講的球版嘛!這個是地下運彩,如果真的是要玩運彩, 我們政府跟委託機關發行的就可以玩了,可是為什麼大家不玩?就算不好玩, 一年還有600億,那如果好玩呢?為什麼會跟地下運彩那個所謂的球版差那麽多? https://i.imgur.com/OSLxruc.png
部長,你知道嗎?這樣代表你都沒有在賭,我多少有在玩/賭 https://streamable.com/oygn3c 在他們競選總統的時候,我(們)也是賭到要死 https://i.imgur.com/ug4Ewqo.png
這件事已經登上各大媒體,影響了TPBL的形象 https://i.imgur.com/nE56YeO.png
TPBL應召開重大事件決策處理委員會討論莊瑞雄會長是否有涉入相關疑似的賭博案件 -- ※ 發信站: 批踢踢實業坊(pttweb.org.tw), 來自: 111.248.198.210 (臺灣) ※ 文章網址: https://pttweb.org.tw/basketballTW/M.1732869650.A.CDB
cowbei978 : 依規章會長連合法的運彩都不能玩 聯盟沒調查就代表 11/29 16:43
cowbei978 : 規章是寫爽的 11/29 16:43
cowbei978 : 這次推監督哥 11/29 16:44
YqYq5566 : 會長其實可以換閻哥當,閻哥對台籃也很貢獻 11/29 16:48
hsuanYue : 推監督哥!還以為監督哥被摸頭惹、讚讚讚 11/29 16:48
beautydots : 推 TPBL應該進行了解並說明 11/29 16:50
simonqq : 台籃似乎連不要出負面新聞都很難 11/29 16:51
Jimstronger : 推這篇 會長說的話該負責的就要負責 硬凹後續又被 11/29 16:53
Jimstronger : 爆料只會更難看 11/29 16:53
woodgatel : 換閻哥當是嫌還不夠黑嗎? 11/29 16:53
kidd310 : 坐等看切腹 11/29 16:55
Sunlin30 : 所以他到底是賭蔡英文贏還是韓國瑜贏 11/29 16:55
b54102 : 有玩就老實承認道歉檢討就好了 死不承認難怪現在一 11/29 16:56
b54102 : 直燒 11/29 16:56
Yu112927 : 切腹會直播嗎 11/29 16:58
WetBro : 當籃球志工也是可以為台籃做出貢獻 不用拘泥在會長 11/29 16:58
WetBro : 的位置 看看人家閻總現在還是台啤地下GM 持續為雲 11/29 16:58
liutj5800 : 真的有就換掉 11/29 16:58
WetBro : 豹培養好球員 11/29 16:58
liutj5800 : TPBL體系就是官僚制運作還有正副秘書長 11/29 16:58
liutj5800 : 不像P只有執行長陳建州獨掌大權 11/29 16:58
Katyfans : 台籃好不容易有點起色總是有這種人敗壞名聲 11/29 17:04
smallweek : 支持查,真的有就下台 11/29 17:06
omracnata : 推監督 11/29 17:10
liutj5800 : 22樓這對我來說只是冰山一角 11/29 17:10
liutj5800 : 台籃環境還有很多其它問題 11/29 17:10
bsjimmy : 講錯話就道歉 打死不認超讓人反感 11/29 17:12
jumilin927 : 先解釋一下總統大選怎麼賭的吧= = 11/29 17:13
crawford438 : 我本來以為他澄清是有玩運彩,但逐字稿看來是有玩 11/29 17:17
crawford438 : 地下的。 11/29 17:17
Sunlin30 : 他只有澄清他沒有"說"他有玩球板而已,注意哦,是 11/29 17:18
Sunlin30 : “說",不是澄清他沒有玩地下球板 11/29 17:18
xrkismh614 : 感覺凶多吉少 不敢正面回答在那邊喊自己沒講過 然後 11/29 17:19
xrkismh614 : 明明就有影片 舉球給別人殺超蠢 公關0分 莊是清白的 11/29 17:19
xrkismh614 : 就趕快澄清 不然整個聯盟形象都會被他拖垮 11/29 17:19
dannyyang : 這就硬拗啊,運彩有人會講球版嗎? 11/29 17:20
LA24 : 扯 11/29 17:20
laihom0808 : 要跟館長一樣被調查嗎 11/29 17:22
lalabear520 : 台籃已經夠黑了還搞這齣,真的該查 11/29 17:23
aa29824306 : 賭博也能雙標 這真的厲害了 11/29 17:23
a30332520 : 希望看到幾個槓精出來槓一槓 11/29 17:23
a30332520 : 坐等 11/29 17:23
aa29824306 : 運彩 或球版 就都是賭博。 11/29 17:24
xrkismh614 : 前面那幾句還可以解釋成"我平常有在和朋友私下打賭, 11/29 17:24
xrkismh614 : 比較懂賭博的心態,知道運彩多難玩"勉強說得通 但後 11/29 17:24
xrkismh614 : 面賭總統大選是啥 他還是不敢講啊 11/29 17:24
dodo212 : P=性騷聯盟,這樣TP算什麼聯盟?還是回歸髮膠聯盟好 11/29 17:25
dodo212 : 了 11/29 17:25
omracnata : 昨天還有些人喊是抹黑跟斷章取義 11/29 17:25
tnfsh01008 : 欸不是 當會長以前或很久以前有玩過 也算嗎? 11/29 17:26
WetBro : 幫莊會長說個話 總統大選地下賭盤不是運動類博弈 11/29 17:27
WetBro : 並無違反TPBL規章 但違反中華民國法律 11/29 17:27
jumilin927 : 當會長以前玩過運彩=沒事 當會長以前玩過球版=有事 11/29 17:29
Chanlin01 : 快去切腹 11/29 17:29
et00211 : 以為可以空降收割 結果不到一年就自爆了 可憐 11/29 17:29
jumilin927 : 玩過運彩賭總統=沒事 玩過球版賭總統=有事 11/29 17:30
et00211 : 這種真的不用護航了啦 很難看 11/29 17:30
Jimstronger : 莊瑞雄還能被說成收割喔 麻煩就事論事 某族群不用 11/29 17:31
Jimstronger : 在那邊見獵心喜 11/29 17:31
akito555 : 這波騷操作自爆 我看了真的傻眼 11/29 17:31
weitai1993 : 自爆 沒什麼好說的吧 該幹嘛就幹嘛 11/29 17:31
e7555 : 咦 jim大怎麼今天留言的風向跟前兩天不一樣啦 11/29 17:32
Sunlin30 : 不敢正面回應 我覺得就八九不離十了啦 11/29 17:32
weitai1993 : 不用推給民眾黨 話是自己爆的 11/29 17:32
acerttt : 總統大選不是運動類,但有玩總統大選會不玩運動類嗎 11/29 17:33
Jimstronger : 其實也沒有,莊瑞雄當初關於運彩的質詢在板上也是 11/29 17:33
Jimstronger : 一片叫好的,但這幾天因為館長的自爆所以對手陣營 11/29 17:33
Jimstronger : 也開始去翻莊以前的質詢逐字稿,就被翻出來 11/29 17:33
access4096 : 自爆沒救 11/29 17:33
youare : 中職相關人員 連運彩都不能買 分一杯羹籃球聯盟是 11/29 17:33
youare : 不是道德感比較低? 11/29 17:33
aa29824306 : https://i.imgur.com/EKGGzlF.jpeg 11/29 17:34
stlinman : 不必去查 11/29 17:34
aa29824306 : 其實真的講到彩迷心中的不爽 11/29 17:34
aa29824306 : 運彩真的超垃圾賠率 政府帶頭坑殺 11/29 17:35
Chanlin01 : 好了啦 快去切腹 遵守承諾很難嗎 11/29 17:35
ck3935 : 建議切腹要在tp開直播。幫台籃貢獻最後流量。我們懷 11/29 17:35
ck3935 : 念他Q.Q 11/29 17:35
a30332520 : 那個我記得這板在建州出事的時候道德超高,現在還 11/29 17:35
a30332520 : 是很高吧?應該是吧 11/29 17:35
e7555 : 我甚至覺得可能很多兩聯盟工作人員、球團、球員 11/29 17:35
e7555 : 自己都不知道玩運彩是違反聯盟規章的 11/29 17:35
JediYoda : 有牽涉聯盟就該切了 11/29 17:36
weitai1993 : 建州本來就爛 不用這時候洗白他 11/29 17:36
e7555 : 他們沒有職棒相關人士的那種自覺跟警惕 11/29 17:36
omracnata : 兩個d開頭的雙標仔會出來嘻嘻一下嗎 11/29 17:36
weitai1993 : 莊瑞雄 該滾就滾 昨天嗆這麼大聲結果被民眾黨洗臉 11/29 17:37
weitai1993 : 之後就不說了 11/29 17:37
Sunlin30 : 莊瑞雄是說“如果他有講過他有賭球板"就切腹,不是 11/29 17:37
Sunlin30 : 他有玩球板就切腹,所以應該是看不到切腹了 11/29 17:37
weitai1993 : 對籃球有貢獻不代表可以亂搞 11/29 17:38
jumilin927 : 那不就在玩文字遊戲= = 11/29 17:38
Chanlin01 : 協尋 瑞雄 人呢隱身了嗎 11/29 17:38
johnbill : 嘻嘻嘻嘻 11/29 17:38
Sunlin30 : 對啊 所以我覺得八九不離十了,他沒玩球板怎麼可能 11/29 17:39
Sunlin30 : 回覆成這樣,直接說沒玩球板不就好了 11/29 17:39
Anchen1209 : Who car 台籃爛到沒人理了 五年又涼涼了 夢回581 11/29 17:41
Sunlin30 : 後面那句賭總統大選就完全沒模糊空間了,他連回都 11/29 17:43
Sunlin30 : 沒回 11/29 17:43
Johseagull : 如果莊被迫下台我看台籃是真的涼去 11/29 17:43
zxcchiou : 就問一句 台灣男籃有沒有救? 11/29 17:44
zero549893 : 不下台有多好嗎 11/29 17:44
JediYoda : 他也沒說切誰的腹 11/29 17:45
JediYoda : TP還想繼續玩的話趕快換會長吧 11/29 17:46
e7555 : 如果沒說錯話 做錯事的話 誰要逼他下台啦 11/29 17:46
wellwed : 調查沒意義吧? 他說大選只是嘴巴賭 當會長前下運彩 11/29 17:46
Coolest : 要玩文字遊戲也凹的果汁,然後台籃繼續爛 11/29 17:46
Coolest : 「過去」 11/29 17:46
aa29824306 : 黑人 直接接任會長 會完成大合併嗎 11/29 17:46
wellwed : 不就都解套了? 鄉民難道還能找到當初開球板的組頭? 11/29 17:46
allen0981 : 不信莊會長的就是希望給謝典霖當會長。(昨天有人 11/29 17:46
allen0981 : 這麼說) 顆顆 11/29 17:46
looooook : 莊這咖沒多久就自爆了真可憐,還一堆人瞎挺 11/29 17:47
Coolest : 會長要拗成這樣,也不會期待之後台籃發展了 11/29 17:47
ven7516 : 的確是需要 11/29 17:47
looooook : 期待最頂的聯盟趕快調查最頂的莊會長 11/29 17:47
e7555 : 怎麼找不到組頭 他不是說他身邊很多人在玩嗎 11/29 17:48
e7555 : 那應該不難找啊 11/29 17:48
omracnata : 昨天扯謝典霖的也超好笑 還腦羞攻擊板友 11/29 17:48
aa29824306 : 現在尷尬的是 莊瑞雄跟館長做一樣的事 11/29 17:49
aa29824306 : 側翼不知道怎麼凹 好有趣 11/29 17:49
wellwed : 質疑的有舉證義務 他自己又沒有 我覺得查起來很難啦 11/29 17:49
johnbill : 護航的都消失了 11/29 17:49
Jimstronger : 反正不管如何,會長或是聯盟方最好還是給個完整的 11/29 17:50
Jimstronger : 解釋,質詢時間有限,也難免口快講大話,阿如果真 11/29 17:50
Jimstronger : 的當會長後有接觸球板還是運彩這類的那就不好意思 11/29 17:50
Jimstronger : ,請趕快找後繼人選 11/29 17:50
weitai1993 : 黑人接會長?先不要 11/29 17:50
aa29824306 : 查起來本來就難了 就觀感問題 11/29 17:50
weitai1993 : 一個爛的走了換一個更爛的?什麼奇葩操作?? 11/29 17:50
aa29824306 : 但拿檢視館長的標準 莊瑞雄也要一樣標準 11/29 17:51
wellwed : 換會長 想來想去就錢姊可以出來代一下 不然形象上也 11/29 17:52
wellwed : 沒其他適合的了 總不能找黃鎮台出來再坦一次吧? 11/29 17:52
aa29824306 : 找龍哥當會長 是個不錯選項 11/29 17:53
Sunlin30 : https://i.imgur.com/A6pnddZ.jpeg 11/29 17:53
kuanju : 真有問題就處理掉呀,不要像白藍在那邊瞎挺 11/29 17:53
wellwed : 館長是說自己開球板當組頭欸 PS:去年他就沒贊助雲豹 11/29 17:53
Sunlin30 : 莊瑞雄的澄清文,好像打了很多卻又什麼都沒打 11/29 17:54
wellwed : 了 當年雲豹剛開始第一季在中原 他是真的幫忙很多 11/29 17:54
aa29824306 : 感覺會長真的要找龍哥 來整合 11/29 17:55
wellwed : 館長算是一直都支持缺錢的項目或比賽 這點不能否認 11/29 17:55
aa29824306 : 台籃完成統一合併的契機出來了 11/29 17:55
wellwed : 龍哥之前沒管過球隊就適合 但有過球隊背景 有爭議時 11/29 17:56
wellwed : 很難說服大家你是三公 11/29 17:57
b54102 : 總統大選都有賭了 該下台就下台好嗎 =_= 11/29 18:02
dgq75148 : 聲明就是說了杜絕所有非法賭博行為也就是聲明沒玩過 11/29 18:04
dgq75148 : 球版,有惡意人士一直想帶玩文字遊戲的風向,如果是 11/29 18:04
dgq75148 : 運彩就看是不是擔任會長前,如果是擔任會長後買運彩 11/29 18:04
dgq75148 : ,那就該下台換人。 11/29 18:04
duo05182 : 還要護航阿 那賭總統大選也是賭運彩嗎 11/29 18:06
duo05182 : 看完影片或逐字稿的正常人 只會覺得莊就是賭球版 11/29 18:08
dgq75148 : 總統大選有合法的管道嗎? 11/29 18:09
b54102 : 奇怪 棒球就可以要求 籃球會長有賭就可以不下來 難 11/29 18:10
b54102 : 怪棒球這次可以12強冠軍 自我要求都沒有 11/29 18:10
duo05182 : 笑死 賭博就非法行為還合法管道勒 11/29 18:10
WetBro : 賭總統大選沒有違反TPBL規章 只有違反中華民國法律 11/29 18:10
WetBro : 不需要辭職 我支持dgq的說法 不要再玩文字了 11/29 18:10
mnb1234 : 現在這個時候 他死也不會承認了吧就算是運彩 11/29 18:10
Notif520 : 總統大選都嘛地下賭盤 11/29 18:10
dgq75148 : WetBro 我可沒這麼說?不要造謠 11/29 18:11
mnb1234 : 館長又不是領人民薪水的 能比較嗎 11/29 18:11
dgq75148 : 說要杜絕所有非法賭博行為不就包含賭總統大選跟球版 11/29 18:11
duo05182 : 賭選舉就是非法 還想凹因為沒合法所以只能搞非法喔? 11/29 18:12
WetBro : 所以莊的說法前後矛盾? 11/29 18:12
mnb1234 : 真的傻眼在立院自爆 11/29 18:13
duo05182 : 他說要杜絕 問題他也說他有賭阿 11/29 18:13
dgq75148 : 沒人說賭總統大選合法啊 我才問說難道總統大選合法 11/29 18:13
dgq75148 : ? 11/29 18:13
duo05182 : 所以莊賭非法賭盤確定阿 11/29 18:14
dgq75148 : 質詢時可能口快或把自己代入有賭博的身分當中 11/29 18:14
b0850 : TP實在也是踩到一個地雷~~公關很難回 11/29 18:14
dgq75148 : 或代入自己身邊有賭博的朋友 11/29 18:15
billy0857 : 自己去看完整影片你就知道他有沒有口快了 11/29 18:15
duo05182 : 你乾脆說莊喝醉了神智不清亂講話算了 11/29 18:15
WetBro : 代入 譜詞 11/29 18:15
dgq75148 : 我看過了啊 就是跟逐字稿一樣 11/29 18:15
WetBro : 笑了 11/29 18:15
mnb1234 : 看影片就知道不是口快了 不要再凹了 11/29 18:15
billy0857 : 對館長也口快了七八年 所以合理 11/29 18:16
duo05182 : 館長也只是代入 其實他根本沒當過球版? 11/29 18:17
EddiePENG : XDDD 11/29 18:18
dgq75148 : 但就跟聲明不同,肯定有一邊出錯,看是口說出錯或者 11/29 18:19
dgq75148 : 聲明出錯 11/29 18:19
billy0857 : 什麼叫口說出錯? 不懂求解釋 11/29 18:19
camby909 : 台灣最頂的聯盟,搭配最會玩的會長,有料 11/29 18:20
dgq75148 : 上面講了,代入了自己的朋友 11/29 18:20
chouvincent : 這個莊瑞雄超噁 很會做表面功夫 11/29 18:20
aa29824306 : 厲害了 這樣也能護航 驚為天人 11/29 18:21
lavine0639 : 會長該下台了啦 噁心 11/29 18:21
e7555 : 還聲明出錯咧 他那就是在硬拗啊 11/29 18:21
billy0857 : 那聲明出錯是誰的聲明出錯? 11/29 18:22
lavine0639 : 找這種政客當會長 真的是把職籃玩死 11/29 18:22
ksk0516 : 這邊正常人比較多喔 11/29 18:26
GLung : 逐字稿跟影片就自爆玩球版跟地下賭盤了還要在那邊凹 11/29 18:28
GLung : 最可悲的還是拿來國會殿堂質詢 民進黨立委素質不意 11/29 18:28
GLung : 外 11/29 18:28
dgq75148 : 質詢內容跟聲明有矛盾 就肯定一邊有問題 就看調查結 11/29 18:29
dgq75148 : 果怎樣 該換人就換人 11/29 18:29
billy0857 : 所以完整質詢影片看完了你還是看不出來明顯是誰的 11/29 18:29
billy0857 : 錯 11/29 18:29
tnfsh01008 : 他的聲明根本沒有否認玩運彩或球版耶 講了一堆 完全 11/29 18:30
tnfsh01008 : 沒講到重點 11/29 18:30
GLung : 館長跟莊瑞雄最大差別就是一個爽快承認 一個不要臉 11/29 18:30
GLung : 硬拗 11/29 18:30
GLung : 還代入惹 乾脆說那個莊瑞雄不是他好啦 11/29 18:31
tnfsh01008 : 我已多次宣示要杜絕非法行為?? 11/29 18:31
rahim03 : 必須幫館長聲明一下 他沒說他賭錢 他是做球板 也就 11/29 18:31
rahim03 : 是小組頭啦 11/29 18:31
Broyz : 有黨證 好安心^______^ 11/29 18:32
kojacky : 莊神 不會吧 11/29 18:33
snio2427 : Cc 11/29 18:33
lavine0639 : 趕快懲處莊瑞雄 讓他下台 11/29 18:34
beastlcc12 : 莊下去 給中國黨跟檳榔黨上來玩 11/29 18:35
lb01833364 : 所以莊會長真的有非法賭博@@? 11/29 18:37
parnshan : 隔壁都切了 11/29 18:39
Niro : 自己查自己? 有沒有搞錯 11/29 18:41
dgq75148 : 查出來真的有非法賭博或者擔任會長期間買過運彩都要 11/29 18:44
dgq75148 : 下台 跟中職一樣,會長是聯盟對外窗口 有問題、幹得 11/29 18:44
dgq75148 : 不好就該換掉 沒什麼人是非他不可 11/29 18:44
aa29824306 : 瑞雄都自己說有在賭了 是要查什麼? 11/29 18:47
e7555 : 會有人說莊是在玩角色扮演,不代表他自己有賭 11/29 18:49
takubon : 難道只是因為眼紅隔壁棚會長做的風光才想出來接? 11/29 18:52
aaaz0538 : 館長是當組頭不一樣吧 雖然都一樣爛啦 11/29 18:52
ppo7741 : 推 11/29 18:52
wallace7073 : 講綠會長會被水桶,這個可以討論喔? 11/29 18:56
alonzohorse : 叫莊下臺吧,臺灣籃球還是只能靠黑人 11/29 19:01
aa29824306 : 看來應該真的還是只能黑人來整合了 11/29 19:02
billy0857 : 還在那邊什麼查出來怎樣又怎樣 笑死 搞不清楚狀況 11/29 19:08
weitai1993 : 不用趁機捧黑人 他沒那麼好 11/29 19:09
willy61615 : 早說黑人強太多了 11/29 19:09
peng198968 : 真的沒必要趁機捧黑人 11/29 19:10
billy0857 : 會講這種話就該直接換了 還查 賭總統都講得出來 11/29 19:11
holyhelm : 講黑人的是反串吧 黑人形像早就被大牙爆破了 11/29 19:11
e7555 : 現在捧黑的感覺都是在反串吧 11/29 19:12
merkx051 : 總統大選有合法賭博的嗎 11/29 19:13
lavine0639 : 黑人也能捧? 把職籃搞成這樣名次退步那麼多 11/29 19:15
duo05182 : 阿就某些族群老招阿 "難道你要投OOO" 11/29 19:17
atzer2002 : 高道德標準 給推 11/29 19:18
wu043012365 : 籃球上面都這麼了解地下賭盤了 還在立院講的讓人覺 11/29 19:18
wu043012365 : 得他一定有玩過 這種會長不用換? 籃球真的一直負 11/29 19:18
wu043012365 : 評 11/29 19:18
AK47ZZZ : 有一說一 TPBL真的頂 行銷屌打P+ 11/29 19:18
ck3935 : 講黑人跟謝的 就是在偷換概念。這不是非A即B的事情 11/29 19:19
GLung : 還是要感謝民進黨把道德標準拉這麼高啦不然誰閒著沒 11/29 19:21
GLung : 事每天看立院Ivod 都不知道我們有個賭鬼會長 好可 11/29 19:21
GLung : 怕 11/29 19:21
AK47ZZZ : 兩個月用黃賭騙宣揚聯盟名聲 行銷鬼才 11/29 19:22
nsk : 用個阿館配掉會長 真是賺翻了 11/29 19:24
alonzohorse : 不要黑人不然你要莊瑞雄嗎? 11/29 19:28
weitai1993 : 為什麼一定要黑人? 11/29 19:30
listening44 : 嘻嘻 工讀生半小時後報到快發文洗掉所有雄哥的新聞 11/29 19:31
listening44 : 立院不管逐字稿還是影片都有 就繼續凹XDD 11/29 19:32
b54102 : 看完影片跟逐字稿 他就承認有玩球版了不是嗎 為啥 11/29 19:33
b54102 : 還要凹 =_= 11/29 19:33
dotit : 看到台籃版亂源又發作,只好來嘻嘻一下嘻嘻 11/29 19:33
KarlMalone : 整件事其實都是政治攻防 但是籃球圈不要涉入 11/29 19:34
KarlMalone : 換會長比較好 11/29 19:35
Orangemikan : 國會可以公然說謊,會長說他說謊就好了! 11/29 19:47
UD305 : 這題很好解,就說當會長後都沒玩就好,反正又沒證 11/29 19:50
UD305 : 據,然後指著黑人說你以前沒玩過嗎?!哼 11/29 19:50
smapvest : 希望會長講清楚 11/29 20:08
shinmori : 非法賭博各國都有,只是台灣職棒差點被簽賭毀掉 11/29 20:13
qoo1088 : 從上爛到下不意外 11/29 20:25
sodastream : 會長有料 質詢舉例也有事 11/29 20:30
allenyuan811: T寶崩潰 11/29 20:35
laihom0808 : 職籃工會理事長不出來講話? 11/29 20:37
robinson : 看莊質詢講的內容 其球版專業度沒長時間下注是學不 11/29 20:40
robinson : 起來的欸 11/29 20:40
aa29824306 : 瑞雄講的很實在 運彩賠率根本是坑殺 11/29 20:44
aa29824306 : 賠率爛就算了 還要串關 把彩迷當白癡... 11/29 20:45
WaineLee : 自爆沒救啦 現在就看要裝死多久 11/29 20:53
liutj5800 : P寶見獵心喜 11/29 21:14
ooRVDxx : 隔壁中職球員玩個德州撲克就被禁賽+罰款了,TPBL還 11/29 21:16
ooRVDxx : 在裝死 11/29 21:16
e7555 : 講得很實在也很專業啊 但身為職籃會長大談球板跟運 11/29 21:17
e7555 : 彩賠率真的適合嗎 11/29 21:17
beastlcc12 : 有什麼好不適合的 不就真實存在的現象嗎 11/29 21:23
listening44 : 真實存在然後也真實的參與其中應該就適合了吧呵呵 11/29 21:25
partner : 當一個會長,以為可以隨便亂講話,以為當立委嘴砲 11/29 21:27
partner : 無敵? 11/29 21:27
partner : 換個形象好一點而且認真的人吧 11/29 21:28
macoto4444 : 莊根本沒說自己有玩球版啊= = 11/29 21:32
macoto4444 : 這跟館長狀況很不一樣吧 11/29 21:32
b54102 : 黑人很鳥可是人家可沒賭喔 11/29 21:37
camby909 : 一堆人連影片出來都能裝傻,TPBL真的太頂了有死忠 11/29 21:38
camby909 : 的護衛著 11/29 21:38
walkmen : 還有人想拿館長來救援喔 11/29 21:38
rex51920594 : p+ 要反攻了嗎 11/29 21:41
LLLLLyx : 推 莊下閻上 或黑上也可以 11/29 21:46
billy0857 : 看看上面那個說莊沒自爆的歷史留言 還在加班嗎? 11/29 22:08
minicat : 顏色不正確。徹查到底了啦 抓去一起關 11/29 22:14
o0kk0ogreen : 超扯 11/29 22:16
YqYq5566 : 護航的應該也能接受閻哥當會長吧 11/29 22:23
allen0981 : 護航仔棒球板玩爛了就來台籃板 11/29 22:45
lovejamwu : 我建議他辭職 11/29 22:47
gn90178 : 護航仔真的臉皮有夠厚 11/29 22:54
allen0981 : 雞雞七七不喜歡這篇 11/29 22:55
allen0981 : 不相信莊就是支持謝典霖 11/29 22:55
chouadmore : 記得前幾天三個版主死命護航捏 那篇還灰標 怎麼風向 11/29 23:00
chouadmore : 突然就變了 11/29 23:00
MissU : 畢竟是死忠的 11/29 23:08
chouadmore : 協尋版主們幫忙護航 我的信仰點快不夠了 感覺世界要 11/29 23:24
chouadmore : 崩塌了 11/29 23:24
tmacor1 : 有玩就趕快滾蛋吧 還敢裝死啊? 11/29 23:37
heyhimoly : 有玩過就888888 11/29 23:38
tnfsh01008 : 平常愛開槓的都閉嘴了哈哈 11/29 23:43
vy8824 : https://i.imgur.com/DTqmreC.jpg 11/29 23:49
mnb1234 : 還在凹 沒唸書喔?閱讀測驗看上下文去推測也很明顯 11/30 00:08
mnb1234 : 吧 11/30 00:08
mono1023 : 笑死 這種水準還有人期待帶領台籃 11/30 00:30
ZIDENS : 阿他那句話就是同時能解釋成有在玩運彩 了解地下賭 11/30 00:42
ZIDENS : 盤 跟有在玩地下賭盤 所以了解地下賭盤啊== 11/30 00:42
ZIDENS : 還Q板主喔 跟你說文解字也沒用 是要講什麼 11/30 00:43
shing529 : 慘 11/30 00:43
chouadmore : 就是需要您的說文解字 看完您讚讚的發言明天又能快 11/30 00:57
chouadmore : 活的生活一天了 11/30 00:57
camby909 : Z板主護航的能力跟台籃聯盟的罰球命中率一樣慘啊 11/30 00:59
chouadmore : 對了 題外話 我也有玩運彩 但在莊這件事之前我不太 11/30 01:02
chouadmore : 懂什麼是地下賭盤 您去運彩店問運彩阿伯應該也很少 11/30 01:02
chouadmore : 有人會懂 所以”有在玩運彩 了解地下賭盤”這句話 11/30 01:02
chouadmore : 有點百思不得其解 不過沒關係 ptt最頂的版主說的話 11/30 01:02
chouadmore : 一定有道理 我就不再去嘗試理解了 11/30 01:02
rl55586 : 台籃內部一點都不團結啊,這種明顯的也意見很分歧 11/30 01:30
aa29824306 : 曾幾何時團結過了 有團結就不會有兩個聯盟了 11/30 01:42
ZIDENS : 我通通沒玩 但我知道地下賭盤是怎麼運行的 11/30 01:58
ZIDENS : 不是你不知道大家就理所當然應該要跟你一樣不知道 11/30 01:58
lost0816 : 台籃沒救了明年票房很危險,全部被中職吃掉信不信 11/30 02:09
allen0981 : 不信,夏天台籃可以吹冷氣溜小孩XD 11/30 02:13
allen0981 : 中職要挑大巨蛋場才有冷氣 11/30 02:13
allen0981 : 不是夏天,是天熱啦 我腦殘 11/30 02:14
listening44 : 別跟老哥爭論,看看雄哥是什麼樣,他就是XD 11/30 02:36
listening44 : 這也能護那當初到底在幹什麼閻總閻哥的XD 11/30 02:38
aftercome86 : 看完人家是說運彩賠率太低 搞笑 想洗賭地下? 運動 11/30 04:56
aftercome86 : 彩票本來就合法 11/30 04:56
IRPT001 : 英超有個王子也買合法的 但因是球員就出事了 11/30 06:20
billy0857 : 上面那個說運動合法的可以告訴我哪邊可以賭總統的 11/30 07:43
billy0857 : 嗎 11/30 07:43
billy0857 : 還是政黑仔看到黨的就開始護了 11/30 07:43
nick09231 : 笑死 當初不是一堆人在捧他多好 現在呢?? 下去啦 11/30 09:36
gn90178 : 老是那幾隻硬拗 11/30 09:41
FadOut : 台籃自爆日常 11/30 09:42
acerttt : 知道地下賭盤是怎麼運行的,在質詢時莊可以說,我 11/30 09:55
acerttt : 有去理解與詢問地下賭盤相關的資訊,所以覺得賠率 11/30 09:55
acerttt : 不合理,但現在質詢的影片看起來,說沒玩過太難說 11/30 09:55
acerttt : 服人家,更別說那句總統大選了 11/30 09:55
batman23 : 狗吠火車 11/30 12:04
Shermie : 調查什麼 藍白只會扯後腿 11/30 13:06
serv828 : TP也才打一個多月 11/30 14:10
Uranus20 : T運彩又沒開盤,是讓怎麼增加球迷 11/30 14:25
listening44 : 這個質詢同時也是在探路阿 想讓職籃納入運彩阿嘻嘻 11/30 14:26
listening44 : 自己說加減有在玩地下運彩 這質詢就很令人玩味囉 11/30 14:28