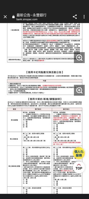
https://bank.sinopac.com/sinopacBT/personal/credit-card/news/20231002183619360000000000000807https://bit.ly/3rxfxhN ) 節錄幾個重點: 1.因合約到期 2024/1/1起無法在7-11直刷/綁感應Pay/綁OPEN錢包付款/OPEN錢包內付款 請綁其他支付(如街口橘支)或用附加的悠遊卡/一卡通付款 (icash Pay?) 2.2024/1/1起大部分卡(連頂卡也是)回饋排除歐盟實體店面 (應該只剩幣倍歐元還有?) 3.2024/3/1起銀行端的分期利率依照分期期數有固定趴數 而不是一個範圍了 4.2024/1/1起透過全國繳費網繳本行卡費手續費調整為10元/筆 5.從連續兩年改為連續12個月未開卡或消費的,得於30天前通知停卡 (難怪會收到停卡簡訊) 然後如果全卡(?)連續12個月未開卡或消費的可能會調降額度 其他還有機場相關服務有需要用到者請自行到網頁查看囉~ ^^" -- ※ 發信站: 批踢踢實業坊(pttweb.org.tw), 來自: 36.226.94.192 (臺灣) ※ 文章網址: https://pttweb.org.tw/creditcard/M.1696517745.A.9E6
capacitor : 豐點改成100點才能抵? 10/05 23:06
lenovomi0403: 10/05 23:12
LazyICE : 一般消費那行是指 永豐卡綁各支付不算一般消費嗎? 10/05 23:26
LazyICE : ! 10/05 23:26
電子支付帳戶直連(綁定)信用卡進行消費扣款 我不知道「帳戶」要怎樣直連/綁定信用卡扣款耶? @@?
ayen0422 : 感謝分享 10/05 23:29
henry3182001: sport ap繼續就好 10/05 23:31
imkiwiwi : 一般消費以後要抓那麼嚴喔== 10/05 23:31
jack168168tw: http://i.imgur.com/hNp5nGd.jpg 豐點100才折 10/05 23:35
jack168168tw: 永豐頂卡的機場權益相對於其他家滿硬的欸 10/05 23:40
TZUYIC : 永豐在全國繳費網本來是0手續費,等到收10元手續費 10/05 23:50
TZUYIC : 之後,就不能拿來做任務了。 10/05 23:50
TZUYIC : 縮網址壞掉了?點進去顯示 403 Forbidden 10/05 23:51
我目前點還是好的
TZUYIC : 真奇怪,用Google Chrome開不行,用Edge開就可以o_O 10/06 00:03
ayen0422 : 之前還一直推DACARD繳費,結果之後要開始收費 XD 10/06 00:11
senso : 那OPapp裡面的行動隨時取還能刷嗎? 10/06 00:23
敘述看起來不行 我先補上 ^^;
HEROR : Garmin pay 殘念 10/06 00:30
jafacc : 那明年就不能繳永豐1元卡費解任務了.... 10/06 00:57
jafacc : 之前有些台灣PAY繳費任務都用永豐1元解決的 10/06 00:57
angle065 : 機場變70萬=口= 10/06 01:04
sinclaireche: 電子支付那條有可能是類似玉山電子支付刷卡儲值? 10/06 01:34
sinclaireche: https://i.imgur.com/VopAtjk.jpg 10/06 01:51
ayulovem : 我猜測電支跨機構平臺的購物可能是談非常低手續費吧 10/06 02:13
ayulovem : 所以才排除 10/06 02:13
ayulovem : 電子支付帳戶不是銀行帳戶 10/06 02:14
bookstar07 : 貴賓室還要卡前一年30萬== 10/06 02:39
medama : 傻眼 10/06 03:10
quid : 感恩幣倍 10/06 04:32
sggs : 全國繳費網有用到 QQ 10/06 04:54
justaID : 推分享和重點節錄 10/06 05:58
passenger10 : 推重點 10/06 07:14
temu2015 : 看來是沒什麼人在711直刷 趕快趁年底前刷刷看留個歷 10/06 07:24
temu2015 : 史紀念 10/06 07:24
sbinshih : 對於那個停卡......有點困擾 10/06 08:34
akakapo : 推重點 10/06 09:27
kobe741107 : 回饋排除歐盟實體店面是殺小 10/06 09:38
kobe741107 : 我怎麼覺得這個是整篇最大爆點 10/06 09:39
kobe741107 : 所以去歐盟國家刷永豐不管啥卡都沒回饋的意思嗎 10/06 09:39
whisperstar : 711直刷回饋完全排除誰要刷 10/06 09:40
NolanGorman : 因為歐盟要求國際發卡組織降低店家手續費 10/06 09:58
NolanGorman : 記得之前已經有些銀行部分卡別調整,ex匯豐、星展 10/06 09:59
NolanGorman : "也許"會有其他銀行跟進,出國前都要再確認一下 10/06 10:00
obi963 : 傻眼,馬上另辦flygo 10/06 10:05
幣倍歐元應該有啦~不然這張一定廢掉 XD
svcc : 停卡不是隨便刷個1元就可以了嗎 10/06 10:32
cokelon : 歐盟已經很多銀行都不算一般消費啦 10/06 10:40
tpcjotp : 請問永豐這個調額是指不常刷或刷的額度低時,永豐 10/06 11:04
tpcjotp : 可以把我的額度調低嗎? 10/06 11:04
SS20 : 永豐看起來是直接停 可以找客服取消 10/06 11:08
gnr1213 : 歐盟的議題很久了,早晚全台灣的銀行都會陸續跟進, 10/06 11:54
gnr1213 : 不然銀行真的做一單賠一單。 10/06 11:54
Klauhal : 歐盟的問題,各家銀行砍回饋只是時間的問題 10/06 12:05
GGMouseKing : 不能刷711好麻煩== 10/06 12:10
cheat : 所以711不能用AP? 10/06 12:17
對 感應Pay都不行 要用掃碼支付(除了OPEN錢包外)繞 lol
kobe741107 : 有很多嗎? 不是只有花旗(星展)匯豐等外商? 10/06 12:43
kobe741107 : 永豐算是第一個開槍的本土銀吧? 10/06 12:44
白海豚:第一個? XD
Betances : 歐盟這是啥鬼... 10/06 12:55
sinclaireche: 台新歐盟實體除了FlyGo大多砍了 10/06 13:05
kobe741107 : 查了一下原因 所以是手續費也降到0.3%而已嗎? 10/06 13:11
https://finance.ettoday.net/news/2598526
capacitor : 豐點改成100點才能抵? 10/05 23:06
lenovomi0403: 10/05 23:12
LazyICE : 一般消費那行是指 永豐卡綁各支付不算一般消費嗎? 10/05 23:26
LazyICE : ! 10/05 23:26
ayen0422 : 感謝分享 10/05 23:29
Foning: 現包養都上檯面了嗎 10/05 23:29
henry3182001: sport ap繼續就好 10/05 23:31
imkiwiwi : 一般消費以後要抓那麼嚴喔== 10/05 23:31
jack168168tw: http://i.imgur.com/hNp5nGd.jpg 10/05 23:35
jack168168tw: 永豐頂卡的機場權益相對於其他家滿硬的欸 10/05 23:40
TZUYIC : 永豐在全國繳費網本來是0手續費,等到收10元手續費 10/05 23:50
AKNY: 在包養網遇到朋友= = 10/05 23:50
TZUYIC : 之後,就不能拿來做任務了。 10/05 23:50
TZUYIC : 縮網址壞掉了?點進去顯示 403 Forbidden 10/05 23:51
TZUYIC : 真奇怪,用Google Chrome開不行,用Edge開就可以o_O 10/06 00:03
ayen0422 : 之前還一直推DACARD繳費,結果之後要開始收費 XD 10/06 00:11
senso : 那OPapp裡面的行動隨時取還能刷嗎? 10/06 00:23
mysister: 問卦:有包養SD的卦嗎 10/06 00:23
HEROR : Garmin pay 殘念 10/06 00:30
jafacc : 那明年就不能繳永豐1元卡費解任務了.... 10/06 00:57
jafacc : 之前有些台灣PAY繳費任務都用永豐1元解決的 10/06 00:57
angle065 : 機場變70萬=口= 10/06 01:04
sinclaireche: 電子支付那條有可能是類似玉山電子支付刷卡儲值? 10/06 01:34
cir72: 隔壁桌好像是包養SD在見面XD 10/06 01:34
sinclaireche: https://i.imgur.com/VopAtjk.jpg 10/06 01:51
ayulovem : 我猜測電支跨機構平臺的購物可能是談非常低手續費吧 10/06 02:13
ayulovem : 所以才排除 10/06 02:13
ayulovem : 電子支付帳戶不是銀行帳戶 10/06 02:14
bookstar07 : 貴賓室還要卡前一年30萬== 10/06 02:39
ATrain: aSugarDating = 包養SD? 10/06 02:39
medama : 傻眼 10/06 03:10
quid : 感恩幣倍 10/06 04:32
sggs : 全國繳費網有用到 QQ 10/06 04:54
justaID : 推分享和重點節錄 10/06 05:58
passenger10 : 推重點 10/06 07:14
grado0802: 未看先猜這包養網 10/06 07:14
temu2015 : 看來是沒什麼人在711直刷 趕快趁年底前刷刷看留個歷 10/06 07:24
temu2015 : 史紀念 10/06 07:24
sbinshih : 對於那個停卡......有點困擾 10/06 08:34
akakapo : 推重點 10/06 09:27
kobe741107 : 回饋排除歐盟實體店面是殺小 10/06 09:38
smilejin: 有人知道包養SD是什麼嗎 10/06 09:38
kobe741107 : 我怎麼覺得這個是整篇最大爆點 10/06 09:39
kobe741107 : 所以去歐盟國家刷永豐不管啥卡都沒回饋的意思嗎 10/06 09:39
whisperstar : 711直刷回饋完全排除誰要刷 10/06 09:40
NolanGorman : 因為歐盟要求國際發卡組織降低店家手續費 10/06 09:58
NolanGorman : 記得之前已經有些銀行部分卡別調整,ex匯豐、星展 10/06 09:59
qusekii: 一定又是這包養網 10/06 09:59
NolanGorman : "也許"會有其他銀行跟進,出國前都要再確認一下 10/06 10:00
obi963 : 傻眼,馬上另辦flygo 10/06 10:05
svcc : 停卡不是隨便刷個1元就可以了嗎 10/06 10:32
cokelon : 歐盟已經很多銀行都不算一般消費啦 10/06 10:40
tpcjotp : 請問永豐這個調額是指不常刷或刷的額度低時,永豐 10/06 11:04
Y949731: 包養平台不意外 10/06 11:04
tpcjotp : 可以把我的額度調低嗎? 10/06 11:04
SS20 : 永豐看起來是直接停 可以找客服取消 10/06 11:08
gnr1213 : 歐盟的議題很久了,早晚全台灣的銀行都會陸續跟進, 10/06 11:54
gnr1213 : 不然銀行真的做一單賠一單。 10/06 11:54
Klauhal : 歐盟的問題,各家銀行砍回饋只是時間的問題 10/06 12:05
T730733: 覺得包養網EY嗎 10/06 12:05
GGMouseKing : 不能刷711好麻煩== 10/06 12:10
cheat : 所以711不能用AP? 10/06 12:17
kobe741107 : 有很多嗎? 不是只有花旗(星展)匯豐等外商? 10/06 12:43
kobe741107 : 永豐算是第一個開槍的本土銀吧? 10/06 12:44
Betances : 歐盟這是啥鬼... 10/06 12:55
FireStation: 包養網站葉配啦 10/06 12:55
sinclaireche: 台新歐盟實體除了FlyGo大多砍了 10/06 13:05
kobe741107 : 查了一下原因 所以是手續費也降到0.3%而已嗎? 10/06 13:11
catuncle1 : 這個也不是什麼第一開槍的本土銀,簡單的說就是7-11 10/06 13:18
catuncle1 : 可以刷卡銀行少了一家永豐而已,要用就繞路 10/06 13:19
catuncle1 : 統一超商不是 7-11,難不成是 Familymart? 10/06 13:20
Thobel: 記者收了包養網多少啦 10/06 13:20
BabyWolf : 他在說歐盟啦 10/06 14:03
sinclaireche: 財金電支共同平台跟NCCC小額也是手續費低的因素 10/06 14:05
Alphaz : 滿100才能抵的話就剪了qq 10/06 14:10
BabyWolf : 順道提醒永豐Q3行動支付新客綁定有Pay有賺還沒額滿 10/06 14:14
BabyWolf : Q4 10/06 14:15
Reji: 包養真亂 10/06 14:15
paul40807 : 我都綁OPEN錢包 真的夠酷喔永豐 10/06 14:21
nyeong0224 : 調額那個看不太懂 10/06 19:16
john0628 : 降低盜刷風險(?)主動調額? 10/06 19:20
now99 : 直接關門了吧 10/06 19:50
now99 : 全國繳費要十元也太摳了 10/06 20:03
Hathael: 演藝圈一堆包養好嗎 10/06 20:03
pippen2002 : 結論: 廢到笑? 超越廢牡蠣? 10/06 20:52
montain : 蛤?我都711直刷的說 10/06 21:44
smilelovers : 最近永豐各種擋刷(2,3k也要擋,說要每次進線授權 10/07 03:40
smilelovers : ,蝦皮擋,MOMO擋,刷個JR票也擋)越來越常直接拿 10/07 03:40
smilelovers : 別家刷,現在只希望SPORT活久點== 10/07 03:40
yovroc: 政治圈一堆包養好嗎 10/07 03:40
emissary : 收到停卡簡訊,我想留下卡就刷了幾筆,卻還是被停卡 10/07 07:30
ic1906 : 永豐無限卡 要機場接送前一年需刷滿70萬 10/08 12:02
ic1906 : 貴賓室前一年需要刷滿30萬 那剛明年誰會辦這張? 10/08 12:04
LazyICE : https://i.imgur.com/0plMZBj.jpg 10/08 13:30
LazyICE : 看來是拔掉所有支付的意思 手續費談不攏了嗎? 10/08 13:30
helgalie: 有錢人一堆包養好嗎 10/08 13:30
chenj182 : 請問假設街口支付或line pay綁定大戶卡消費(譬如 10/08 15:25
chenj182 : 路易莎咖啡還有2%嗎 10/08 15:25
Kazamatsuri : 掃碼付只有7-11不能用OPEN錢包 其他的通路與付款方 10/08 17:55
Kazamatsuri : 式沒影響 10/08 17:55
Kazamatsuri : 至於明年權益就請年底再看囉~ 10/08 18:05
OREOMZA: 學生妹被包養多嗎 10/08 18:05
stillstands : 永豐在7-11绑icashpay單筆滿150還有10%回饋,open錢 10/09 07:13
stillstands : 包早就解绑! 10/09 07:13
queenie0120 : 比較在意豐點的折抵方式是否變成百進位= = 10/12 11:04