批踢踢
看板
miHoYo
作者
KerWix0921 (KerWix)
標題
[崩壞] 6.8測試服V2內容一覽
時間
2023-06-28 20:31:05
不確定V3是明天還是後天@@ 總之這次難得早一點點
https://www.hoyolab.com/article/19553431
↑好讀版
https://i.imgur.com/4p1YFEv.jpg
https://youtu.be/i9YB3S5f3lg
https://i.imgur.com/vIUJwzP.png
https://i.imgur.com/WVtl6e8.png
https://youtu.be/EofZE4jm0Vk
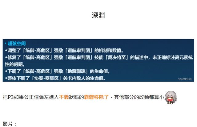
https://i.imgur.com/71V3pE9.png
https://i.imgur.com/lNLMhpT.png
https://youtu.be/2i7Yok7rspk
https://i.imgur.com/DSaTGhT.jpg
https://youtu.be/u3jBlUkWEnE
--
※ 發信站: 批踢踢實業坊(pttweb.org.tw), 來自: 223.26.108.44 (臺灣)
※ 文章網址:
https://pttweb.org.tw/miHoYo/M.1687955467.A.EAA